|
p4est
2.8.7
p4est is a software library for parallel adaptive mesh refinement.
|
This wrapper API encapsulates core p4est data structures and provides functions that clarify the mark-adapt-partition cycle. More...

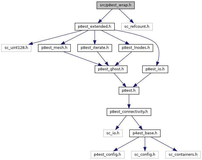
Go to the source code of this file.
Data Structures | |
| struct | p8est_wrap_params_t |
| This structure contains the different parameters of wrap creation. More... | |
| struct | p8est_wrap |
| Wrapping a p8est object for an alternative API. More... | |
| struct | p8est_wrap_leaf |
Macros | |
| #define | P8EST_LEAF_IS_FIRST_IN_TREE(wleaf) ((wleaf)->which_quad == 0) |
| Determine whether we have just entered a different tree. | |
Typedefs | |
| typedef enum p8est_wrap_flags | p8est_wrap_flags_t |
| typedef struct p8est_wrap | p8est_wrap_t |
| Wrapping a p8est object for an alternative API. | |
| typedef struct p8est_wrap_leaf | p8est_wrap_leaf_t |
Enumerations | |
| enum | p8est_wrap_flags { P8EST_WRAP_NONE = 0 , P8EST_WRAP_REFINE = 0x01 , P8EST_WRAP_COARSEN = 0x02 } |
Functions | |
| void | p8est_wrap_params_init (p8est_wrap_params_t *params) |
| Initialize a default p8est_wrap_params_t structure. More... | |
| p8est_wrap_t * | p8est_wrap_new_conn (sc_MPI_Comm mpicomm, p8est_connectivity_t *conn, int initial_level) |
| Create a p8est wrapper from a given connectivity structure. More... | |
| p8est_wrap_t * | p8est_wrap_new_p8est (p8est_t *p8est, int hollow, p8est_connect_type_t btype, p8est_replace_t replace_fn, void *user_pointer) |
| Create a wrapper for a given p8est structure. More... | |
| p8est_wrap_t * | p8est_wrap_new_p8est_params (p8est_t *p8est, p8est_wrap_params_t *params) |
| Create a wrapper for a given p8est structure. More... | |
| p8est_wrap_t * | p8est_wrap_new_ext (sc_MPI_Comm mpicomm, p8est_connectivity_t *conn, int initial_level, int hollow, p8est_connect_type_t btype, p8est_replace_t replace_fn, void *user_pointer) |
| Create a p8est wrapper from a given connectivity structure. More... | |
| p8est_wrap_t * | p8est_wrap_new_params (sc_MPI_Comm mpicomm, p8est_connectivity_t *conn, int initial_level, p8est_wrap_params_t *params) |
| Create a p8est wrapper from a given connectivity structure. More... | |
| p8est_wrap_t * | p8est_wrap_new_copy (p8est_wrap_t *source, size_t data_size, p8est_replace_t replace_fn, void *user_pointer) |
| Create a p8est wrapper from an existing one. More... | |
| p8est_wrap_t * | p8est_wrap_new_unitcube (sc_MPI_Comm mpicomm, int initial_level) |
| Create a p8est_wrap and internal helper data structures. More... | |
| p8est_wrap_t * | p8est_wrap_new_rotwrap (sc_MPI_Comm mpicomm, int initial_level) |
| p8est_wrap_t * | p8est_wrap_new_brick (sc_MPI_Comm mpicomm, int bx, int by, int bz, int px, int py, int pz, int initial_level) |
| p8est_wrap_t * | p8est_wrap_new_world (int initial_level) |
| Passes sc_MPI_COMM_WORLD to p8est_wrap_new_unitcube. | |
| void | p8est_wrap_destroy (p8est_wrap_t *pp) |
| void | p8est_wrap_set_hollow (p8est_wrap_t *pp, int hollow) |
| Change hollow status of the wrap. More... | |
| void | p8est_wrap_set_coarsen_delay (p8est_wrap_t *pp, int coarsen_delay, int coarsen_affect) |
| Set a parameter that delays coarsening after adaptation. More... | |
| void | p8est_wrap_set_partitioning (p8est_wrap_t *pp, int partition_for_coarsening) |
| Set a parameter that ensures future partitions allow one level of coarsening. More... | |
| p8est_ghost_t * | p8est_wrap_get_ghost (p8est_wrap_t *pp) |
| Return the appropriate ghost layer. More... | |
| p8est_mesh_t * | p8est_wrap_get_mesh (p8est_wrap_t *pp) |
| Return the appropriate mesh structure. More... | |
| void | p8est_wrap_mark_refine (p8est_wrap_t *pp, p4est_topidx_t which_tree, p4est_locidx_t which_quad) |
| Mark a local element for refinement. More... | |
| void | p8est_wrap_mark_coarsen (p8est_wrap_t *pp, p4est_topidx_t which_tree, p4est_locidx_t which_quad) |
| Mark a local element for coarsening. More... | |
| int | p8est_wrap_adapt (p8est_wrap_t *pp) |
| Call p8est_refine, coarsen, and balance to update pp->p8est. More... | |
| int | p8est_wrap_partition (p8est_wrap_t *pp, int weight_exponent, p4est_locidx_t *unchanged_first, p4est_locidx_t *unchanged_length, p4est_locidx_t *unchanged_old_first) |
| Call p8est_partition for equal leaf distribution. More... | |
| void | p8est_wrap_complete (p8est_wrap_t *pp) |
| Free memory for the intermediate mesh. More... | |
| p8est_wrap_leaf_t * | p8est_wrap_leaf_first (p8est_wrap_t *pp, int track_mirrors) |
| p8est_wrap_leaf_t * | p8est_wrap_leaf_next (p8est_wrap_leaf_t *leaf) |
This wrapper API encapsulates core p4est data structures and provides functions that clarify the mark-adapt-partition cycle.
There is also an element iterator that can replace the nested loops over trees and tree quadrants, respectively, which can help make application code cleaner.
For most new code, using this API is likely not necessary.
| int p8est_wrap_adapt | ( | p8est_wrap_t * | pp | ) |
Call p8est_refine, coarsen, and balance to update pp->p8est.
Checks pp->flags as per-quadrant input against p8est_wrap_flags_t. The pp->flags array is updated along with p8est and reset to zeros. Creates ghost_aux and mesh_aux to represent the intermediate mesh. If zlib is available, the routine checks whether coarsening and balancing the p8est canceled out and skips computing ghost_aux and mesh_aux when possible.
| [in,out] | pp | The p8est wrapper to work with, must not be hollow. |
| void p8est_wrap_complete | ( | p8est_wrap_t * | pp | ) |
Free memory for the intermediate mesh.
Sets mesh_aux and ghost_aux to NULL. This function must be used if both refinement and partition effect changes. After this call, we are ready for another mark-refine-partition cycle.
| [in,out] | pp | The p8est wrapper to work with, must not be hollow. |
| p8est_ghost_t* p8est_wrap_get_ghost | ( | p8est_wrap_t * | pp | ) |
Return the appropriate ghost layer.
This function is necessary since two versions may exist simultaneously after refinement and before partition/complete.
| [in,out] | pp | The p8est wrapper to work with, must not be hollow. |
| p8est_mesh_t* p8est_wrap_get_mesh | ( | p8est_wrap_t * | pp | ) |
Return the appropriate mesh structure.
This function is necessary since two versions may exist simultaneously after refinement and before partition/complete.
| [in,out] | pp | The p8est wrapper to work with, must not be hollow. |
| void p8est_wrap_mark_coarsen | ( | p8est_wrap_t * | pp, |
| p4est_topidx_t | which_tree, | ||
| p4est_locidx_t | which_quad | ||
| ) |
Mark a local element for coarsening.
This will cancel any refinement mark set previously for this element.
| [in,out] | pp | The p8est wrapper to work with, must not be hollow. |
| [in] | which_tree | The number of the tree this element lives in. |
| [in] | which_quad | The number of this element relative to its tree. |
| void p8est_wrap_mark_refine | ( | p8est_wrap_t * | pp, |
| p4est_topidx_t | which_tree, | ||
| p4est_locidx_t | which_quad | ||
| ) |
Mark a local element for refinement.
This will cancel any coarsening mark set previously for this element.
| [in,out] | pp | The p8est wrapper to work with, must not be hollow. |
| [in] | which_tree | The number of the tree this element lives in. |
| [in] | which_quad | The number of this element relative to its tree. |
| p8est_wrap_t* p8est_wrap_new_conn | ( | sc_MPI_Comm | mpicomm, |
| p8est_connectivity_t * | conn, | ||
| int | initial_level | ||
| ) |
Create a p8est wrapper from a given connectivity structure.
The ghost and mesh members are initialized as well as the flags. The btype is set to P8EST_CONNECT_FULL. This function sets a subset of the wrap creation parameters. For full control use p8est_wrap_new_params.
| [in] | mpicomm | We expect sc_MPI_Init to be called already. |
| [in] | conn | Connectivity structure. Wrap takes ownership. |
| [in] | initial_level | Initial level of uniform refinement. |
| p8est_wrap_t* p8est_wrap_new_copy | ( | p8est_wrap_t * | source, |
| size_t | data_size, | ||
| p8est_replace_t | replace_fn, | ||
| void * | user_pointer | ||
| ) |
Create a p8est wrapper from an existing one.
| [in,out] | source | We access the source for debugging purposes. |
| [in] | data_size | The data size installed in the copied forest. |
| [in] | replace_fn | Callback to replace quadrants during refinement, coarsening or balancing in p8est_wrap_adapt. May be NULL. |
| [in] | user_pointer | Set the user pointer in p8est_wrap_t. Subsequently, we will never access it. |
| p8est_wrap_t* p8est_wrap_new_ext | ( | sc_MPI_Comm | mpicomm, |
| p8est_connectivity_t * | conn, | ||
| int | initial_level, | ||
| int | hollow, | ||
| p8est_connect_type_t | btype, | ||
| p8est_replace_t | replace_fn, | ||
| void * | user_pointer | ||
| ) |
Create a p8est wrapper from a given connectivity structure.
Like p8est_wrap_new_conn, but with extra parameters hollow and btype. This function sets a subset of the wrap creation parameters. For full control use p8est_wrap_new_params.
| [in] | mpicomm | We expect sc_MPI_Init to be called already. |
| [in] | conn | Connectivity structure. Wrap takes ownership. |
| [in] | initial_level | Initial level of uniform refinement. No effect if less/equal to zero. |
| [in] | hollow | Do not allocate flags, ghost, and mesh members. |
| [in] | btype | The neighborhood used for balance, ghost, mesh. |
| [in] | replace_fn | Callback to replace quadrants during refinement, coarsening or balancing in p8est_wrap_adapt. May be NULL. |
| [in] | user_pointer | Set the user pointer in p8est_wrap_t. Subsequently, we will never access it. |
| p8est_wrap_t* p8est_wrap_new_p8est | ( | p8est_t * | p8est, |
| int | hollow, | ||
| p8est_connect_type_t | btype, | ||
| p8est_replace_t | replace_fn, | ||
| void * | user_pointer | ||
| ) |
Create a wrapper for a given p8est structure.
| [in,out] | p8est | Valid p8est object that we will own. We take ownership of its connectivity too. Its user pointer must be NULL and will be changed. Its data size will be set to 0 and the quadrant data will be freed. |
| [in] | hollow | Do not allocate flags, ghost, and mesh members. |
| [in] | btype | The neighborhood used for balance, ghost, mesh. |
| [in] | replace_fn | Callback to replace quadrants during refinement, coarsening or balancing in p8est_wrap_adapt. May be NULL. |
| [in] | user_pointer | Set the user pointer in p8est_wrap_t. Subsequently, we will never access it. |
| p8est_wrap_t* p8est_wrap_new_p8est_params | ( | p8est_t * | p8est, |
| p8est_wrap_params_t * | params | ||
| ) |
Create a wrapper for a given p8est structure.
Like p8est_wrap_new_p8est, but with params to completely control the wrap creation process.
| [in,out] | p8est | Valid p8est object that we will own. We take ownership of its connectivity too. Its user pointer must be NULL and will be changed. Its data size will be set to 0 and the quadrant data will be freed. |
| [in] | params | The wrap creation parameters. If NULL, the function defaults to the parameters of p8est_wrap_params_init. |
| p8est_wrap_t* p8est_wrap_new_params | ( | sc_MPI_Comm | mpicomm, |
| p8est_connectivity_t * | conn, | ||
| int | initial_level, | ||
| p8est_wrap_params_t * | params | ||
| ) |
Create a p8est wrapper from a given connectivity structure.
Like p8est_wrap_new_conn, but with params to completely control the wrap creation process.
| [in] | mpicomm | We expect sc_MPI_Init to be called already. |
| [in] | conn | Connectivity structure. Wrap takes ownership. |
| [in] | initial_level | Initial level of uniform refinement. No effect if less/equal to zero. |
| [in] | params | The wrap creation parameters. If NULL, the function defaults to the parameters of p8est_wrap_params_init. |
| p8est_wrap_t* p8est_wrap_new_unitcube | ( | sc_MPI_Comm | mpicomm, |
| int | initial_level | ||
| ) |
Create a p8est_wrap and internal helper data structures.
Expects sc_MPI_Init to be called beforehand.
| void p8est_wrap_params_init | ( | p8est_wrap_params_t * | params | ) |
Initialize a default p8est_wrap_params_t structure.
The parameters are set to create the most basic, hollow wrap structure.
| int p8est_wrap_partition | ( | p8est_wrap_t * | pp, |
| int | weight_exponent, | ||
| p4est_locidx_t * | unchanged_first, | ||
| p4est_locidx_t * | unchanged_length, | ||
| p4est_locidx_t * | unchanged_old_first | ||
| ) |
Call p8est_partition for equal leaf distribution.
Frees the old ghost and mesh first and updates pp->flags along with p8est. Creates ghost and mesh to represent the new mesh.
| [in,out] | pp | The p8est wrapper to work with, must not be hollow. |
| [in] | weight_exponent | Integer weight assigned to each leaf according to 2 ** (level * exponent). Passing 0 assigns equal weight to all leaves. Passing 1 increases the leaf weight by a factor of two for each level increase. CURRENTLY ONLY 0 AND 1 ARE LEGAL VALUES. |
| [out] | unchanged_first | If not NULL, is assigned the processor-local index of the first local quadrant that has stayed on this processor. If no quadrant has stayed, the value is set to zero. This number is in reference to the new (output) partition. |
| [out] | unchanged_length | If not NULL, is assigned the number of quadrants that have stayed on this processor. If no quadrant has stayed, the value is set to zero. |
| [out] | unchanged_old_first | If not NULL, is assigned the processor-local index of the first local quadrant that has stayed with reference to the old (input) partition. If no quadrant has stayed, the value is set to zero. |
| void p8est_wrap_set_coarsen_delay | ( | p8est_wrap_t * | pp, |
| int | coarsen_delay, | ||
| int | coarsen_affect | ||
| ) |
Set a parameter that delays coarsening after adaptation.
If positive each quadrant counts the number of adaptations it has survived. Calling this function initializes all quadrant counters to zero. On adaptation we only coarsen a quadrant if it is old enough. Optionally, we can also delay the time between subsequent coarsenings.
| [in,out] | pp | A valid p8est_wrap structure. |
| [in] | coarsen_delay | Set how many adaptation cycles a quadrant has to wait to be allowed to coarsen. Non-negative number; 0 disables the feature. Suggested default value: not larger than 2. |
| [in] | coarsen_affect | Boolean; If true, we not only count from the most recent refinement but also between subsequent coarsenings. Suggested default: 0. |
| void p8est_wrap_set_hollow | ( | p8est_wrap_t * | pp, |
| int | hollow | ||
| ) |
Change hollow status of the wrap.
It is legal to set to the current hollow status.
| [in,out] | pp | The present wrap structure, hollow or not. |
| [in] | hollow | The desired hollow status. |
| void p8est_wrap_set_partitioning | ( | p8est_wrap_t * | pp, |
| int | partition_for_coarsening | ||
| ) |
Set a parameter that ensures future partitions allow one level of coarsening.
The partition_for_coarsening parameter is passed to p8est_partition_ext in p8est_wrap_partition. If not zero, all future calls to p8est_wrap_partition will partition in a manner that allows one level of coarsening. This function does not automatically repartition the mesh, when switching partition_for_coarsening to a non-zero value.
| [in,out] | pp | A valid p4est_wrap structure. |
| [in] | partition_for_coarsening | Boolean: If true, all future partitions of the wrap allow one level of coarsening. Suggested default: 1. |